Duas Potências
Duas Potências para Lâmpadas ou para Soldador
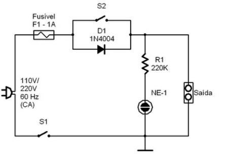
Com o interruptor S2 aberto, a carga recebe metade da potência normal. Se a carga for uma lâmpada de 60 w ela funcionará com 30 w. Se for um ferro de soldar ele aquecerá menos. Com o interruptor S2 fechado, temos a potência máxima na carga. A corrente máxima recomendada para ferros de soldar neste circuito é de 1 A, o que significa 100 w na rede de 110 v, e 200 w na rede de 220 v.
Nesse pequeno projeto eu adaptei uma pequena caixinha de reator para fazer um case para o circuito, ele è de fácil montagem e muito útil para pessoas que assim como eu não tem uma estação de solda e querem ter um ferro de solda com mais de uma potência, vamos à lista de material
- Duas chaves gangorra,
- Um diodo 1N4004,
- Um Resistor 220k,
- Uma lâmpada neon
- Um Fusível 1ª,
- Um plugue de tomada,
- Uma tomada

Agora o esquema do circuito

Vendo o circuito da para ver como ele è bem simples, vou mostrar algumas fotos de como ele ficou

Uma visão da parte interna

Testando o seu funcionamento, com as duas chaves desligadas não há corrente

Com a primeira chave ligada e a segunda desligada a lâmpada neon se ascende e a lâmpada incandescente fica ligada com meia potência

Com as duas chaves ligadas a lâmpada neon se ascende e a lâmpada incandescente fica ligada com a potência máxima

Projeto bem simples fácil de fazer e de grande utilidade, eu uso o meu ligado a um ferro de solda o que me garante duas potências também pode ser usado em lâmpadas para criar ambientes com meia luz e o que mais a sua imaginação permitir.